
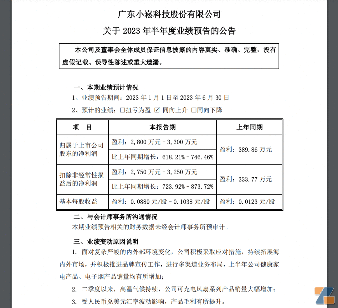
小崧股份净利润同比增长超618%,电子烟销量增加为主因核心提示:小崧股份于7月15日发布《关于2023 年半年度业绩预告的公告》,报告期内公司预计实现归属于上市公司股东的净利润2800万元到3300万
23-07-19
仍有非法电子烟在隐秘的角落偷着卖?竟伪装成“牙膏”发货核心提示:数据显示,目前国内电子烟市场中非法产品约占总市场比例的40%-50%,成为制约行业发展的最大痼疾。近日,在社交平台隐秘的角落里
23-07-19
喜雾公告称已正式上架深圳等省级烟草批发平台核心提示:7月17日晚间,喜雾官方公众号“小喜时刻”发布的推文提到:从2022年11月18日起,喜雾国标产品在全国统一电子烟交易管理平台上线
23-07-19
俄罗斯2024年上调烟草消费税,不涉及电子烟(附监管全梳理)核心提示:俄罗斯媒体7月14日消息,俄罗斯国家杜马预算和税收委员会批准了《国内税收法》的相关修正案,从2024年1月1日起将上调烈酒、香烟
23-07-19
DRAGBAR于美国推出B6500,计划发布姐妹品牌ICEWAVE核心提示:相关报道显示,DRAGBAR正式在美国市场推出了DRAGBAR B6500,其规格为6500口,采用网状发热芯,基于资深调油师在美国本土进行调研
23-07-19
抚顺市破获全省首例涉电子烟全链条违法案件,涉案金额6000余万元核心提示:辽宁省抚顺市烟草专卖局联合抚顺市公安局顺城公安分局在辽宁、广东、上海、吉林四省七市集中开展收网行动,成功破获全省首例面向
23-07-18
矛头指向环境污染,英国地方议会呼吁2024年禁止一次性核心提示:多家英国媒体消息,英格兰和威尔士的地方议会称,每周有130万支一次性电子烟被丢弃,一次性电子烟会造成环境污染与火灾隐患,且
23-07-18
针对英国地方议会呼吁明年禁止一次性,ELFBAR回应来了核心提示:多家英国媒体消息,英格兰和威尔士的地方议会称,一次性电子烟会造成环境污染与火灾隐患,且对未成年的吸引力太大,每周有130万
23-07-18
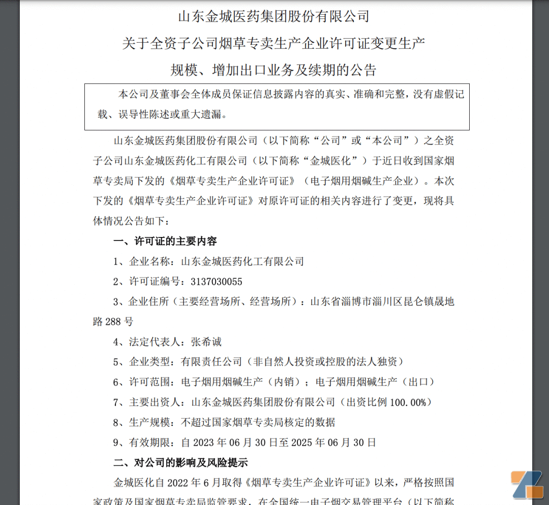
金城医药:许可证已变更,可从事电子烟用烟碱出口核心提示:金城医药7月16日公告,公司之全资子公司山东金城医药化工有限公司于近日收到国家烟草专卖局下发的《烟草专卖生产企业许可证》(
23-07-18
因尼古丁含量超标,McKesse一次性被爱尔兰强制下架核心提示:爱尔兰媒体消息,爱尔兰健康服务管理署(HSE,Health Service Executive)警告爱尔兰公众不要使用多款电子烟,包括MK Bar 7000的
23-07-18

