
英国议会呼吁到2024年禁止一次性电子烟核心提示:英格兰和威尔士的议会以环境和健康为由,呼吁英国政府在2024年之前禁止销售一次性电子烟。据路透社报道,代表英格兰和威尔士议会
23-07-18
2023成功换新证的电子烟相关生产企业名单(陆续更新)核心提示:从6月9日国家烟草专卖局发布换证公告以来,从多个渠道获悉,第一批换证单位陆续出炉,烟油企业占多数,如梵活、华加生物、恒云生
23-07-18
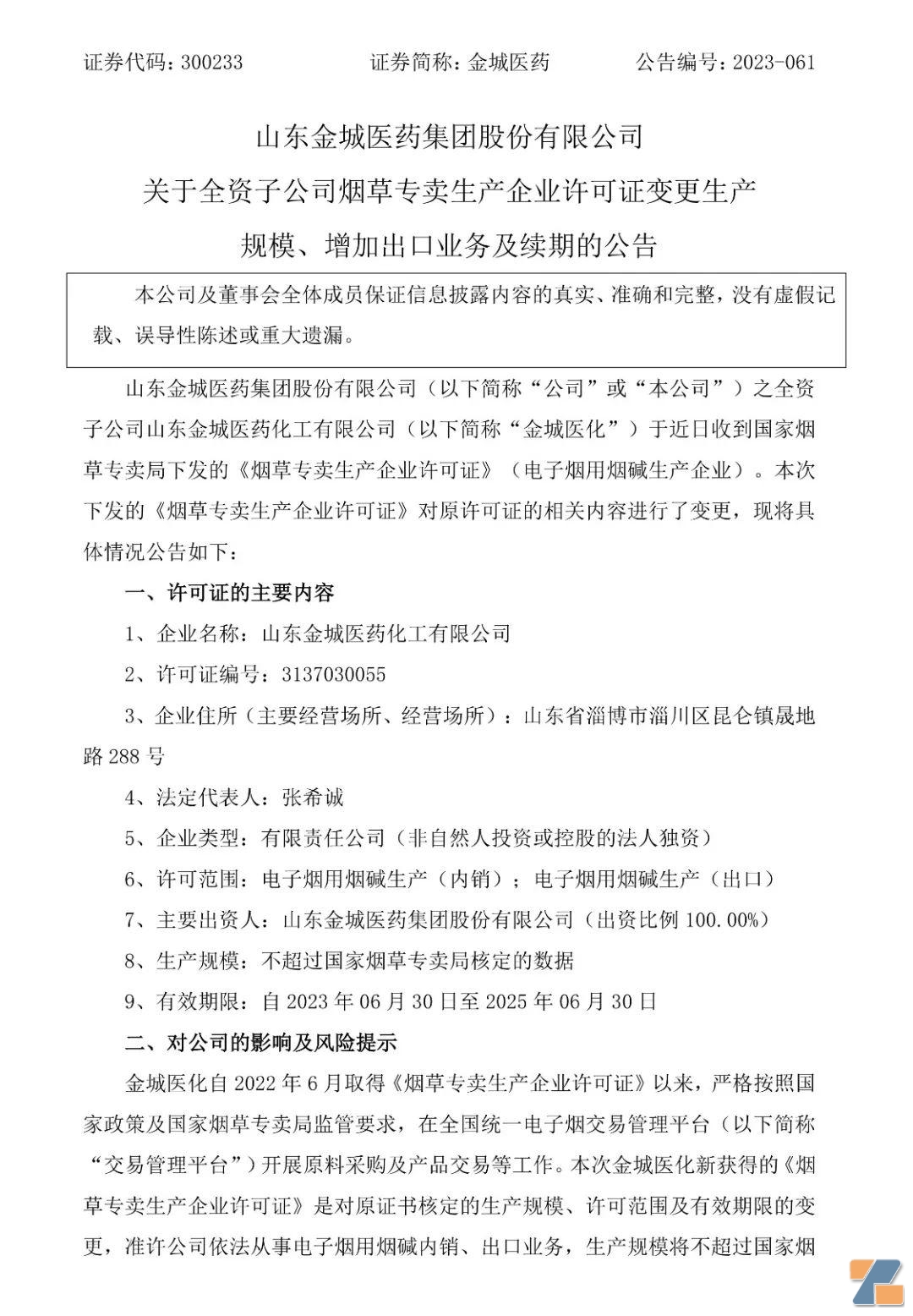
金城医药电子烟用烟碱获准出口,生产许可证有效期延长至2025年6核心提示:续2022年6月取得《烟草专卖生产企业许可证》之后,金城医药又于7月16日晚间发布公告称,旗下全资子公司山东金城医药化工有限公司
23-07-18
浙江竟然有一个年产值100亿雾化投资!?核心提示:雾化投资,一直还在延续。投资者正是迈格恩华科技。近期收集到的资料显示,这个由浙江宁波慈溪市政府主要领导亲自参与引进、洽谈
23-07-17
FDA要求myblu下架;专家解读电子烟企业变更股东7大隐藏风险核心提示:烟草法律专家:电子烟企业变更股东7大隐藏风险烟草、电子烟及新型烟草领域法律专家唐顺良律师梳理了电子烟监管规则对出资人或股
23-07-17
中国为什么禁止果味电子烟的销售?核心提示:随着电子烟在全球范围内的流行,越来越多的人开始对其安全性和合法性提出疑问。在中国,除了传统烟草制品之外,电子烟也成为一种备受关注的话题。尤其是近年来,随着一些品牌推出了各种各样的果味电子烟,这类产品也开始成为年轻人的新宠。不过,中
23-07-16
韩国电子烟展被要求取消?主办方回应“如期举行”核心提示:韩国媒体日前援引韩国保健福祉部官员发言显示,韩国保健福祉部已发函要求取消将在韩国国际展览中心(KINTEX)举办的2023年韩国电
23-07-16
涉案2300余万元!内蒙古警方成功破获一起非法经营电子烟案核心提示:为进一步保护未成年人身心健康,推进电子烟产业法制化规范化,2022年《电子烟管理办法》及电子烟国家标准相继实施,但有些人为了
23-07-16
福禄大彩蛋货源怎么找的?福禄大彩蛋批发价格表-多少钱一盒拿货核心提示:本文开头:FLOW福禄大彩蛋货源怎么找的?福禄大彩蛋批发价格表-多少钱一盒拿货FLOW福禄大彩蛋是一种非常受欢迎的玩具产品,有很多
23-07-16
美国联邦贸易委员会撤销对奥驰亚集团和JUUL公司的诉讼核心提示:美国联邦贸易委员会(FTC)近日撤销了针对奥驰亚集团和JUUL公司的起诉。该诉讼涉及奥驰亚集团2018年对JUUL公司的投资。奥驰亚集
23-07-16

